1. What is Administrative Adjudication of Patent Infringement Disputes?
Patent infringement refers to the act of exploiting another's patent for production or business purposes without the patentee's authorization and without legal basis during the valid term of the patent. Disputes arising from such acts are referred to as patent infringement disputes. Administrative adjudication of patent infringement disputes refers to the act of an administrative authority, upon the request of the parties and in accordance with legal authorization, acting as a neutral party to adjudicate such disputes that are closely related to administrative management activities.
2. What are the Characteristics of Administrative Adjudication of Patent Infringement Disputes?
Administrative adjudication of patent infringement disputes is characterized by high efficiency, low cost, strong expertise, and simple procedures. It facilitates the rapid resolution of patent infringement disputes and serves as a conduit for resolving civil disputes.
3. What Should Be the Response When a Patent Infringement Dispute Arises?

4. Who can Initiate Administrative Adjudication of Patent Infringement Disputes?
The requester shall be the patentee or an interested party. The patentee refers to the lawful owner of the patent rights. The interested parties include licensees under a patent license contract for exploitation and lawful successors of the patentee. A licensee under an exclusive license contract for exploitation may file a request independently. A licensee under a sole license contract for exploitation may file a request independently if the patentee does not do so. Unless otherwise agreed in the contract or authorized by the patentee, a licensee under a non-exclusive license contract for exploitation may not file a request independently.
5. To Whom Should Patent Infringement Disputes Be Submitted?
(1) Jurisdiction by administrative hierarchy
The China National Intellectual Property Administration deals with patent infringement disputes that have a major impact throughout the country as referred to in Article 70, Paragraph 1 of the Patent Law. The Shanghai Intellectual Property Administration may deal with administrative adjudication cases of patent disputes with significant impact that involve foreign entities, Hong Kong, Macao, or Taiwan, or where the infringement act spans two or more districts within the city. The Intellectual Property Administration of Each District is responsible for dealing with administrative adjudication cases of patent disputes occurring within their jurisdictions.
(2) Territorial Jurisdiction
Administrative adjudication cases of patent infringement disputes shall be performed under the jurisdiction of the departments in charge of patent-related work at the domicile of the respondent or where the infringement act is committed.
The place of infringement includes the place where the infringement act is committed and the place where the infringement result occurs. If the requester files a request only against the manufacturer of the alleged infringing product and not against the seller, and the manufacturing location and sales location of the accused infringing product are inconsistent, the departments in charge of patent-related work at the manufacturing location shall have jurisdiction. If more than two departments in charge of patent-related work have jurisdiction over a patent infringement dispute, the requester may file a request with one of them; if the requester files a request with more than two competent departments, the first department to accept the case shall have jurisdiction.
6. What Conditions Are Required to Submit a Request for the Departments in Charge of Patent-related Work to Deal with Patent Infringement Disputes?
Requests for the departments in charge of patent-related work to deal with patent infringement disputes shall meet the following conditions:
(1) The requester is the patentee or an interested party.
(2) There is a clear respondent, who shall be a natural person, legal person, or unincorporated organization.
(3) The details of the request are clear, and specific facts and reasons are provided.
(4) The case falls within the jurisdiction and administration scope of the department in charge of patent-related work.
(5) Neither party has filed a lawsuit with the People's Court regarding the patent infringement dispute, and the parties have not agreed on any other dispute resolution mechanism.
The time limit for requesting an administrative adjudication of patent infringement disputes is three years, starting from the date on which the patentee or any interested party knows or should have known of the infringement and the infringer. If the requester files a request for an administrative adjudication of a patent infringement dispute beyond the time limit, but the alleged infringing act is still ongoing at the time of the request and within the valid term of the involved patent, the departments in charge of patent-related work shall accept the case.
7. What Should Be Included in the Request for Dealing with Patent Infringement Disputes?
The request shall include the following:
(1) Full name or title, domiciliary address, name and position of the legal representative or operator, postal code, contact number and other relevant particulars of the requester; where an agent is appointed, the name of the agent and the appellation, address, and contact number of the agency or the organization to which the agent belongs.
(2) Full name or title, domiciliary address, name of the legal representative or operator, postal code, contact number and other relevant particulars of the respondent.
(3) The specific requests, the reasons for infringement, and the facts of infringement. For example, the reasons for infringement should include an analysis and comparison of infringement (specifying the infringed claims). The facts of infringement should describe the basic circumstances of the infringement, such as the time and place of the infringing act, the time and place of purchasing the accused infringing product, and the process.
(4) A list of materials that can serve as evidence.
(5) The signature (for natural persons) or seal (for legal persons and other organizations) of the requester or an agent with special authorization.
(6) It should be noted that the requests made by the requester shall not exceed the statutory authority of the departments in charge of patent-related work, such as requesting an order for compensation or an apology.
When multiple patents of the same patentee are involved, or when the same patent right involves multiple respondents, the requester shall fill out separate request forms, and the departments in charge of patent-related work may file separate cases.
8. What Materials Should Be Submitted When Requesting the Departments in Charge of Patent-related work to Deal with Patent Infringement Disputes?
When requesting the departments in charge of patent-related work to deal with patent infringement disputes, the request and following documents should be submitted:
(1) Proof of Requester’s Legal Capacity:
Natural persons should submit resident identity cards or other valid identification documents. Legal persons and unincorporated organizations should submit copies of valid business licenses or other proofs of qualification, as well as proofs of identity of the legal representative or principal responsible person. If the requester is an interested party, relevant supporting documents should be submitted.
(2) Proof of Patent Validity:
It is a copy of the patent register issued by the State Council's patent administration department. If the patent infringement dispute involves a utility model or design patent, the departments in charge of patent-related work may require the requester to submit a patent evaluation report issued by the State Council's patent administration department. If the requester fails to submit the patent evaluation report without justifiable reasons after being required to do so, the request may not be accepted.
The requester should provide copies of the request and relevant evidence in accordance with the number of the respondents.
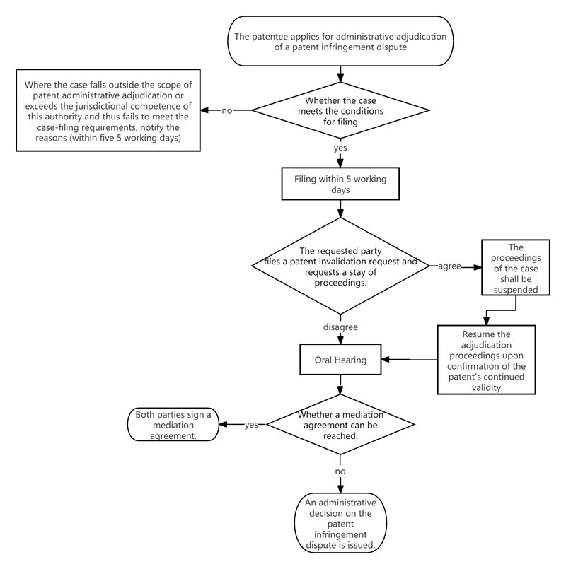
9. What is the Process for Administrative Adjudication Cases of Patent Infringement Dispute?

10. What is the Time Limit for Adjudicating Patent Infringement Disputes?
The departments in charge of patent-related work shall conclude the dealing with patent infringement disputes within three months from the date of case filing. If the case is complex and requires an extension, such extension shall be approved by the head of the departments in charge of patent-related work. The approved extension period shall not exceed one month. If the case is particularly complex or involves other special circumstances, and therefore still cannot be concluded after the extension, a further extension may be granted with the approval of the higher-level department in charge of patent-related work, and the additional extension period shall not exceed two months.
During the case dealing process, periods of suspension, announcement, inspection and identification, jurisdictional objections, and extensions of the evidence submission period or settlement negotiations requested by the parties shall not be counted towards the aforementioned case dealing period.
11. What Are the Methods of Concluding Administrative Adjudication Cases of Patent Infringement Disputes?
The departments in charge of patent-related work shall conclude the dealing with patent infringement disputes based on the investigation and determination of the case facts in accordance with the law and in a timely manner.
The methods of concluding the case include:
(1) Issuing an administrative adjudication. The Administrative Adjudication Decision on Patent Infringement Dispute shall be issued.
(2) Settling through mediation. If the parties reach a mediation agreement, the Mediation Agreement on Patent Infringement Dispute shall be made.
(3) Withdrawing the case. The Decision on Withdrawal of Patent Infringement Dispute Case shall be issued.
12. How Is the Administrative Adjudication of Patent Infringement Disputes Enforced?
Where the departments in charge of patent-related work determine that an infringement is established, they may order the infringer to immediately cease the infringing act. Any party dissatisfied therewith may file a lawsuit with the People's Court within 15 days from the date of receiving the adjudication in accordance with the Administrative Litigation Law of the People's Republic of China.
If the infringer neither initiates litigation within the specified period nor ceases the infringing act, the departments in charge of patent-related work may apply to the People's Court for compulsory execution within three months from the date of expiration of the performance period. Where the departments in charge of patent-related work fail to apply to the People's Court for compulsory execution within the aforementioned three-month period, the right holder, its heir, or its successor in title confirmed in the effective administrative adjudication may apply to the People's Court for compulsory execution within six months.



